行业大盘:教育万亿级市场,K12、职业教育需重点关注
2019年中国教育市场规模3.36万亿元,预计到2025年增长到5万亿,复合增长率10.8%。
校外细分领域市场规模:数千亿~K12教育、职业培训,千亿~高等教育、语言学习,百亿~早幼教,数十亿~素质教育
市场分散,尚未形成垄断:截止2018年全国教育培训机构数量接近20万家,行业TOP2市值加和不足教育市场的5%

营销大盘:教育营销费用仍集中线下,线上营销费用K12、职教高速增长

重点二级行业分析:市场分散,目标用户差异大,营销诉求各有不同

行业营销链路:线下教育客户重线索收集,在线教育客户重付费课转化

教育流量增速快占比大,K12及外语流量变现空间大,职教竞争白热化
教育流量增速快占比大:搜索流量占比提升7%,流量增幅远超大盘
教育细分领域流量:六成以上集中K12教育,商业填充率低,变现空间大,可重点引入K12客户/搜索提升投放力度;职教流量CPM1远超大盘,搜索推广竞争白热化,建议做好精细化运营,重点关注信息流投放,以及尝试新产品投放机会

教育行业解决方案:夯实基础,持续创新

除出价(Bid/CPA) 外,定向、CTR、CVR直接影响客户消费量

搜索推广-定向:做好关键词分类,根据客户需求匹配不同买词类型
做好关键词分类,根据客户投放目标不同,选择买词范围和价格设置。如下方示意,品牌词、培训需求词用户质量较高但流量有限,适配关注转化效果的客户使用,学科词、内容词流量大,用户需求偏激发型需强运营,流量大,适配关注转化量提升客户使用。
建议客户搭配搜索推广oCPC产品使用,保障稳定投放效果

信息流推广-定向:百度app流量多质量高,百度app列表页转化好

信息流推广-定向:做好意图词定向是基础,新兴趣等必不可少

搜索推广-CTR-样式:优势前置+转化数据前置+图片吸引

信息流推广-CTR-样式:视频、组图重点跟进,竖版视频转化率高 版位有限

信息流推广-CTR-创意:创意仿原生,图片及文案内容互补

CVR-落地页:关注创意到落地页一致性、加载速度、吸引力、转化路径

稳成本+拓转化:擅用oCPX,买词关注丰富+精准,尝试自动流量拓展

稳成本+拓转化:如何进入oCPX二阶?

稳成本+拓转化:大客户对接oCPX深度转化,擅用无效线索优化助力投放

搜索推广-拓量:拓词工具推荐

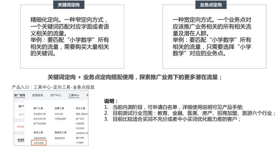
搜索推广-拓量:业务点投放(搭配oCPC二阶使用)

搜索推广-拓量:行业定投+关键词推荐,快速提升广告覆盖

建议同时多建账号、多建计划(可相同设置)进行投放,提升竞得率
信息流推广-拓量:多重组合搭配,多帐户多计划提升竞争度

上一篇:装修行业百度竞价推广方案
下一篇:绿雕稻草人工艺品百度推广方案
